欢迎您!威尼斯app官网登录入口-威尼斯(中国)官方网站
二次供水设备
预制泵站
污水提升装置
中开泵
离心泵
排污泵
自吸泵
磁力泵
隔膜泵
轴流泵
螺杆泵
化工泵
卫生泵
多级泵
往复泵
渣浆泵
屏蔽泵
计量泵
真空泵
其他泵
- 无负压智慧供水设备
S型单级双吸离心泵,中开泵,为威尼斯app官网登录入口-威尼斯(中国)自主研发生产。本系列产品..
无负压稳流供水设备,为威尼斯app官网登录入口-威尼斯(中国)自主研发生产。本系列产品是一种..
自控阀门
电动阀门
气动阀门
闸阀
截止阀
球阀
蝶阀
止回阀
减压阀
调节阀
疏水阀
水利控制阀
旋塞阀
隔膜阀
柱塞阀
排气阀
料浆阀
过滤器
船用阀门
其他阀门
JIS日标高平台不锈钢法兰球阀,为威尼斯app官网登录入口-威尼斯(中国)自主研发生产本产品设..
GZW-1型不锈钢法兰管道阻火器,为威尼斯app官网登录入口-威尼斯(中国)自主研发生产。本产品设..
—— 健全的管理体系、雄厚的技术、先进的工艺、精良的设备、完美的检测制度
法兰管道视镜
ZFQ-2型铸钢呼吸阀
ZFQ-2型不锈钢呼吸阀
H42W型底阀
GZW-1铸钢管道阻火器
GZW-1不锈钢管道阻火器
当前位置:首页 >> 阀门产品 - 其他阀门 - GZW-1不锈钢管道阻火器
产品概述
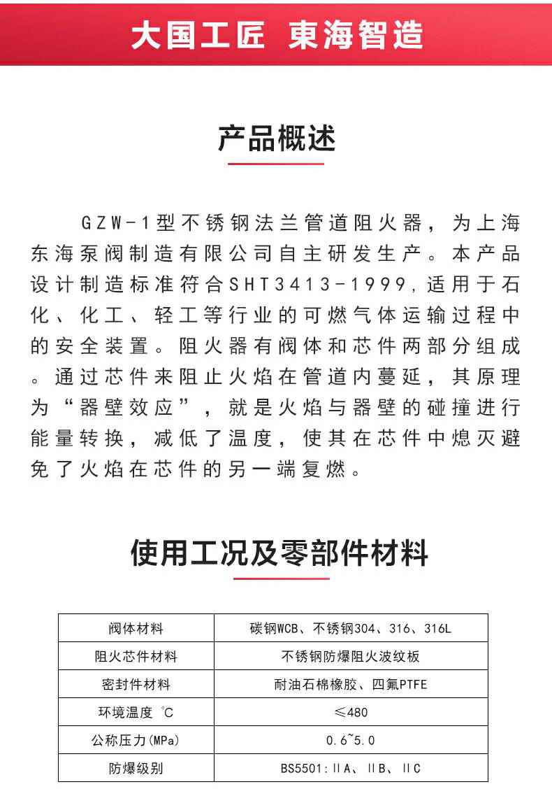
GZW-1型不锈钢法兰管道阻火器,为威尼斯app官网登录入口-威尼斯(中国)自主研发生产。本产品设计制造标准符合SHT341 3-1999,适用于石化、化工、轻工等行业的可燃气体运输过程中的安全装置。阻火器有阀体和芯件两部分组成。通过芯件来阻止火焰在管道内蔓延,其原理为“器壁效应”,就是火焰与器壁的碰撞进行能量转换,减低了温度,使其在芯件中熄灭避免了火焰在芯件的另一端复燃。
工作条件
产品详情